为认真贯彻落实学校“关于2023年文明安全纪律教育月的通知”的相关要求,增强大学生责任意识,规范广大学生言行举止,增强纪律观念、安全防范意识,帮助同学们养成良好的学习和行为习惯,形成良好的校风、学风、班风,促进和谐校园建设。根据我院实际情况,特制定《经济贸易学院文明安全纪律教育月实施方案》(请见文章末附件),于2023年3月21日至2023年4月21日开展文明安全纪律教育月活动。
教育主题
“严明校规校纪,共创和谐校园”
总体安排
分为宣传动员、检查落实、总结表彰三个阶段。
(一)宣传动员阶段(3月29日-4月4日)
学院学生工作办公室前期召开线下会议,对本次文明安全纪律教育月进行动员以及工作部署。
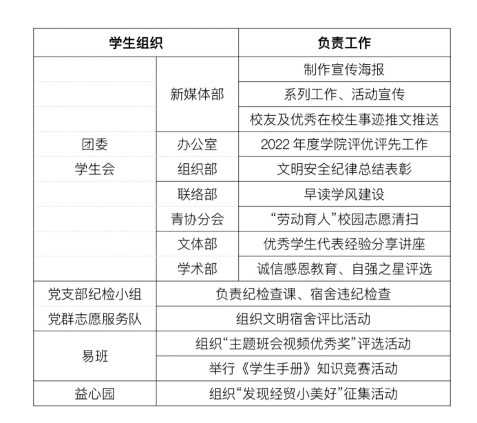
各班级、各学生组织应做好以下工作:
1.学院通过团委、学生会、易班等学生组织进行广泛动员宣传,通过公众号、网站等多种宣传教育媒介,创新宣传形式,增强宣传实效广泛宣传、层层发动,深入宣传文明纪律教育月活动,加强思想道德和精神文明建设,使全体师生认清这次教育活动的重要性和必要性,营造良好的活动氛围。
2.各班级召开“严明校规校纪,共创和谐校园”主题班会,做好学生文明养成和遵纪守法教育,并开展“主题班会视频优秀奖”评选活动,由易班平台投票产生10个优秀班级。
3.学院辅导员、班主任组织各班级开展国家安全教育和公共安全教育,包括开展防诈骗、溺水、欺凌以及交通安全、消防安全、心理健康等安全教育专题活动,各班班级负责人总结每个专题的材料(文字+图片),汇总后发到辅导员处。
4.学院组织辅导员、班主任和学生骨干(学生党支部纪检小组)开展在课堂考勤查课以及教学楼区域不雅着装、抽烟、上课迟到、缺勤、带早餐进教室等行为的检查活动。同时组织工作人员对宿舍违规使用大功率或违禁电器、管制刀具、饲养宠物及其他违纪行为进行严格检查、通报,并对学生加强教育。开展文明宿舍评比活动,营造积极向上的学习、生活氛围。
5.举行学院优秀学生典型宣讲会,优秀毕业生宣讲会、 “两优一先”和“十大校园之星”代表向广大同学介绍经验,发挥学生典型在同学群体中的示范引领作用。
6.易班工作站负责易班平台相关咨询的更新,策划一到两场《学生手册》知识竞赛活动,参与率达到学生人数80%以上。
7.益心园负责举办“发现经贸小美好”活动,鼓励同学们发现身边小美好,晒出最美校园,方式和呈现的渠道不限(可以通过明信片、小红书、朋友圈、抖音等渠道展现),作品内容需积极向上。
8.学工办全面动员优生优干及各组织和班级,积极开展“劳动育人”校园志愿服务活动,对宿舍、教室、饭堂、校道卫生死角开展清扫活动,创建文明、整洁、优美的校园环境。
9.学院组织学生代表开展《学生手册》纪律主题宣讲活动,重点宣讲学校课堂纪律、学生考勤办法、考试纪律等,并出一期“严明校规校纪,共创和谐校园”主题的海报。
10.四会校区由辅导员、班主任带领学生骨干开展课堂纪律巡查、不文明行为规劝以及宿舍走访活动。在积极配合学工办工作的同时,动员学生参与我院增城校区开展的线上活动。
各学生组织根据本组织活动方案出一期推文,突出宣传先进典型(个人、集体)在学院网站、微信公众号上宣传,并积极向学校网站投稿,广泛宣传教育月活动精神,落实教育月活动主题。
(二)检查落实阶段(4月6日-4月16日)
1.学工办、学生会召开系列学生座谈会,深入了解学生思想动态,积极反馈学生对教育月提出的意见和建议。
2.学工办组织学生骨干抽查学院教学楼不文明现象的检查和宿舍安全用电等违纪行为大检查开展情况。
3.学院领导每周深入开展不少于2次的课堂纪律检查,督促教师履职尽责,落实教室内不玩手机、不带早餐、文明着装等要求。
(三)总结表彰阶段(4月17日-4月21日)
1.学校以教育月活动为契机,不断强化学生行为规范,更好营造校风学风,创建和谐校园。
2.各辅导员、各班级做好开展主题班会、座谈会、经验交流总结会,对教育月活动进行认真总结,同时对存在的问题进行梳理,有针对性地进行整改。
3.学院开展典范评选活动,对在活动中涌现的先进个人和优秀集体进行评选和推荐,并将材料报送学生处进行表彰。
4.学院各组织、各班级出一期活动总结推文,通过海报、QQ、微信、微博、网站等对教育月活动成果做总结宣传。
活动要求
(一)加强教育实效,确保任务落实
要高度重视文明安全纪律教育月工作,紧紧围绕学院重点工作,努力解决实际问题。
(二)加强学生的自我教育与管理
充分发挥党员、团员、学生骨干及优秀学生在文明安全纪律教育活动中的传帮带的作用。